******英国·威廉希尔(WilliamHill)中文官方网站
当前位置: 首页 >> williamhill英国官网 >> 货物类 >> 正文
 
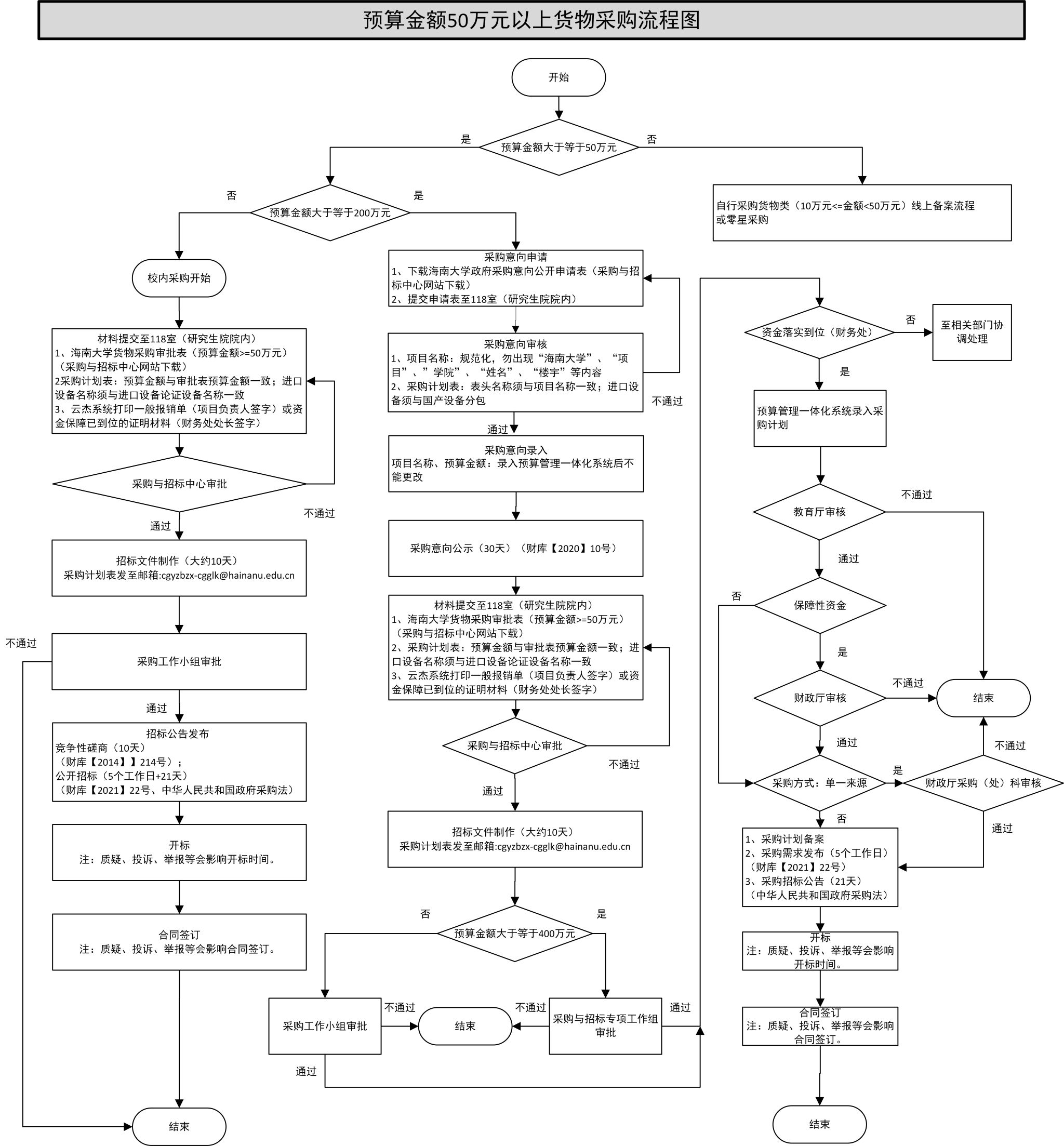
货物采购类(金额≥50万元)
2021年09月02日 16:04  点击:[]


注:采购预算金额大于200万元,须意向公示,公示期(30天)期间,可提交采购活动实施材料(审批表、采购计划表等);采购意向公示期结束后,采购计划才可在预算管理一体化系统录入,然后发布采购需求、采购招标公告。

william威廉中文官网

 


 

关闭